大语言模型 LLM 初探
先进行接口调用,快速了解大语言模型能做什么,再逐个了解其原理。
通过 HTTP 请求初探
POST https://api.deepseek.com/chat/completions HTTP/1.1
Content-Type: application/json
Accept: application/json
Authorization: Bearer {{$dotenv DEEPSEEK_API_KEY}}
{
"messages": [
{
"content": "你是一个智能客服 Alice,你的主要作用就是帮用户解答疑问",
"role": "system"
},
{
"content": "你好,你是谁?",
"role": "user"
}
],
"model": "deepseek-chat",
"stream": false,
"temperature": 0
}
回复的内容
HTTP/1.1 200 OK
Date: Wed, 06 Aug 2025 08:21:59 GMT
Content-Type: application/json
Transfer-Encoding: chunked
Connection: close
vary: origin, access-control-request-method, access-control-request-headers
access-control-allow-credentials: true
x-ds-trace-id: 4f241ebb167c3c01b3a97ed15dccc06a
Strict-Transport-Security: max-age=31536000; includeSubDomains; preload
X-Content-Type-Options: nosniff
Server: CW
Content-Encoding: gzip
{
"id": "379e029d-6fe0-4c17-8b1b-a834033f810e",
"object": "chat.completion",
"created": 1754468519,
"model": "deepseek-chat",
"choices": [
{
"index": 0,
"message": {
"role": "assistant",
"content": "你好!我是智能客服Alice,很高兴为你服务。我是一个AI助手,可以帮助解答问题、提供信息或协助处理各种事务。有什么我可以帮你的吗?"
},
"logprobs": null,
"finish_reason": "stop"
}
],
"usage": {
"prompt_tokens": 21,
"completion_tokens": 33,
"total_tokens": 54,
"prompt_tokens_details": {
"cached_tokens": 0
},
"prompt_cache_hit_tokens": 0,
"prompt_cache_miss_tokens": 21
},
"system_fingerprint": "fp_8802369eaa_prod0623_fp8_kvcache"
}
从上面的例子我们可以发现,大模型有三个 role(角色),system 就是系统角色,user 是用户,assistant 就是大模型,与之相应的 content 就是它们之间的对话内容。 请求内容中的参数除了 messages 还有 model 表示使用什么模型,stream 表示是否流式回复,temperature 暂且按下不表后续会详细说明。
回复的内容中,有 id,有提示词 token 数量,总的 token 数量,提示词缓存命中 token 数量,提示词缓存未命中数,关于 Token 的概念,会在下一小节说明是什么。
choices 是在请求参数中,设置了返回几个返回结果,如果不设置,默认只返回一个结果。
再来看看下面多轮对话的内容
POST https://api.deepseek.com/chat/completions HTTP/1.1
Content-Type: application/json
Accept: application/json
Authorization: Bearer {{$dotenv DEEPSEEK_API_KEY}}
{
"messages": [
{
"content": "你是一个智能客服 Alice,你的主要作用就是帮用户解答疑问,公司的主要业务就是做量化交易",
"role": "system"
},
{
"content": "你好,你是谁?",
"role": "user"
},
{
"content": "你好!我是智能客服Alice,很高兴为你服务。我是一个AI助手,可以帮助解答问题、提供信息或协助处理各种事务。有什么我可以帮你的吗?",
"role": "assistant"
},
{
"content": "我想咨询下你们公司的业务",
"role": "user"
}
],
"model": "deepseek-chat",
"stream": false,
"temperature": 0
}
多轮对话回复
{
"id": "bb4143e9-0411-4c57-bb8f-a6c6723eafc1",
"object": "chat.completion",
"created": 1754469182,
"model": "deepseek-chat",
"choices": [
{
"index": 0,
"message": {
"role": "assistant",
"content": "你好!我们公司专注于量化交易领域,主要业务包括: \n\n1. **量化策略开发**——基于数学、统计学和算法模型,设计自动化交易策略。 \n2. **高频交易(HFT)**——利用超低延迟技术进行毫秒级市场套利。 \n3. **资产管理**——通过量化模型管理基金或客户投资组合,优化风险收益比。 \n4. **数据与技术服务**——提供金融数据清洗、因子挖掘、回测平台等支持。 \n\n如果你对某个方向感兴趣,或想了解具体案例/合作方式,可以告诉我,我会进一步解答! 😊"
},
"logprobs": null,
"finish_reason": "stop"
}
],
"usage": {
"prompt_tokens": 71,
"completion_tokens": 130,
"total_tokens": 201,
"prompt_tokens_details": {
"cached_tokens": 0
},
"prompt_cache_hit_tokens": 0,
"prompt_cache_miss_tokens": 71
},
"system_fingerprint": "fp_8802369eaa_prod0623_fp8_kvcache"
}
Token
我们经常听说"大语言模型是通过预测下一个词来生成文本的"。但其实,模型并不是直接预测"词"或"字",而是预测一种叫做"Token"的东西。
Token 可以理解为模型处理文本时的最小单位。
它可能是一个字、一个词,甚至是一个标点或部分单词,具体怎么切分由模型的"分词器"决定。
举个例子:
- “我爱你” 可能会被分成 3 个 Token(每个字一个 Token)
- “ChatGPT” 可能会被分成 1 个 Token,也可能被拆成多个 Token
- 英文里的 “unbelievable” 可能会被拆成 “un”, “believ”, “able” 三个 Token
为什么要用 Token?
因为计算机不懂自然语言,只能处理数字。分词器会把每个 Token 转换成一个数字编号,模型看到的其实就是一串数字。
你可以在这个网站体验一下分词和编码的过程:https://tiktokenizer.vercel.app/?model=gpt-3.5-turbo
下面这张图展示了文本被分成 Token 并编码成数字的过程:
再看一组例子,左边是原文,右边是模型看到的 Token 编号:
有时候,一个字是一个 Token,有时候两个字合成一个 Token,也有可能一个英文单词被拆成多个 Token,这完全取决于分词规则。
可以这样理解:Token 就像是大模型处理文本时的"拼图块",它不是单纯的"字"或"词",而是介于两者之间、由分词器决定的最小处理单元。理解 Token,有助于我们明白大模型的输入输出、计费方式以及"上下文长度"等核心概念。
由于计算机资源有限,大模型每次生成下一个Token时,都需要通过自注意力机制计算当前Token与之前所有Token的关系。这种机制让每个Token都能"看到"并参考序列中的所有相关信息,但计算复杂度随Token数量平方级增长,消耗大量算力和显存。
因此引入了"上下文窗口"(Context Window)的概念,比如 4K、32K、128K Token等。超过这个Token数量后,模型就会截断最早的内容、采用滑动窗口策略,或者直接拒绝处理超长输入。这是硬件资源限制下的必然选择。
为了优化这个问题,业界发展出了多种技术方案:
- 稀疏注意力:只计算部分Token之间的关系,而非全连接
- 滑动窗口注意力:限制每个Token只关注附近的Token
- MoE(专家混合模型):激活部分参数来处理特定类型的Token
- KV缓存优化:复用已计算的键值对,避免重复计算
所谓"自注意力机制"的强大之处,就是让序列中的每个Token都能动态关注到其他所有Token,并根据上下文语义分配不同的注意力权重。这种机制既带来了卓越的语言理解能力,也带来了巨大的计算开销。
DeepSeek
DeepSeek 还是一个 Token 一个 Token 回复的。杭州是一个 Token,天气是一个 Token。

机器学习
现代 AI 的核心基础是机器学习。简单来说,机器学习就是让计算机通过大量数据进行"学习",自动总结出数据中的规律(即训练出一个函数或模型)。当有了这个模型后,遇到新的数据,计算机就能根据已学到的规律做出预测或判断。
在机器学习中,通常包括两个核心过程:
- 训练(Training):利用大量已有数据,让模型自动学习数据中的规律,这一过程会不断调整模型的参数,使其在已知数据上表现更好。
- 推理(Inference):当模型训练完成后,遇到新的、未见过的数据时,利用已学到的规律进行预测或判断,这一过程称为推理。
根据数据是否有标注,机器学习主要分为几类:
- 监督学习(Supervised Learning):所有训练数据都有明确的标注(比如图片和对应的标签),模型通过这些"标准答案"学习规律。
- 无监督学习(Unsupervised Learning):训练数据没有标注,模型需要自己在数据中发现结构或模式(比如聚类、降维)。
- 半监督学习(Semi-Supervised Learning):只有部分数据有标注,结合有标注和无标注的数据共同训练模型。
- 强化学习(Reinforcement Learning):通过"试错"和奖励机制,让模型在与环境的交互中不断优化决策策略。
机器学习让 AI 能够从数据中自我进化和提升,是现代智能系统的基石。
OpenAI 接口
OpenAI 是最早发布并成功推广大语言模型的公司,其 API 设计已成为行业事实标准。如今,通义千问、DeepSeek 等众多厂商的接口都与 OpenAI 兼容,因此只需参考 OpenAI 的 HTTP API 文档,即可快速上手大多数主流大模型的调用方式。
官方文档地址:https://platform.openai.com/docs/overview
以任意一个大语言模型为例,目前 Chat Completions 支持文本与图像输入,但输出仅限文本。早期的接口仅支持文本输入输出。至于多模态(如图片、音频、视频的输入输出)能力,会在后文 Agent 相关章节详细介绍。

OpenAI 的核心能力包括:文本生成、图像与视觉处理、语音识别与合成等。
可以简单理解为:大语言模型是"智能大脑",而语音转文本(Speech-to-Text, STT)和文本转语音(Text-to-Speech, TTS)等技术,是为 ChatGPT 这类产品服务的"输入输出通道"。用户的语音会先被 STT 转成文本,交给大模型处理,生成的文本再通过 TTS 转回语音,最终返回给用户。
其他
简单介绍下大模型训练的语料来源于哪里,大模型的 pre-training 和 post-training 是什么。
训练语料格式
- 预训练(Pretraining)阶段:核心是大规模通用文本的下一词预测。输入以“纯文本 token 序列”为主,网页/文档中的HTML/Markdown等轻量标记可保留以提供结构线索,但最终都会被分词器转成Token。
- 指令微调/对齐(SFT、RLHF等)阶段:核心是“对话/指令”数据,通常采用结构化样式(如JSONL),每条样本包含一组
messages(system/user/assistant)以及可选的工具调用记录与偏好标注。
语料来源与处理(简要):
- 来源:Common Crawl/Wikipedia/Books/学术论文/论坛问答/开源代码仓库/合成对话数据等。
- 清洗:去重、语言识别、低质内容过滤、版权与合规审查、格式统一。
- 混合:不同域与语言按配比混合,提升泛化与稳健性。
示例1(预训练样本,展示为普通文本,实际训练时会被分词为Token):
Transformer是一种基于自注意力机制的序列建模架构,可并行处理序列并捕捉长距离依赖关系。
示例2(指令微调样本,常见为JSONL,每行一条):
{"messages":[
{"role":"system","content":"You are a helpful assistant."},
{"role":"user","content":"用一句话解释什么是自注意力。"},
{"role":"assistant","content":"自注意力通过为序列中每个位置分配对其他位置的权重来聚合信息,以捕捉长程依赖。"}
]}
可选(工具调用/函数调用增强,训练模型学会结构化输出与调用外部工具):
{"messages":[{"role":"user","content":"北京今天天气?"}],
"tools":[{"type":"function","function":{"name":"get_weather","parameters":{"type":"object","properties":{"city":{"type":"string"}},"required":["city"]}}}],
"assistant":{"tool_calls":[{"id":"call_1","type":"function","function":{"name":"get_weather","arguments":"{\"city\":\"北京\"}"}}]},
"tool_outputs":[{"tool_call_id":"call_1","output":"晴,28℃"}]}
Pre-Training
1. 预训练是什么? 预训练是大语言模型学习的"启蒙阶段",就像小孩刚开始学说话时,先听大量的对话、故事和书籍。大模型会被喂入海量的互联网文本(比如网页、书籍、新闻、论坛等),但这些文本没有标准答案,模型也不知道什么是"对"或"错"。它的任务很简单——猜下一个词(准确说是 Token)。
2. 具体怎么学? 比如给模型一句话:“今天天气很”,让它猜下一个词是什么。可能是"好"“晴朗"“糟糕"等。模型会在无数这样的句子中反复练习,每次都尝试预测下一个词。每猜错一次,模型就会调整自己的"脑回路”(参数),争取下次猜得更准。
3. 预训练的目标是什么? 预训练不是让模型直接会写诗、答题、写代码,而是让它像"读遍互联网"一样,积累大量的语言知识、常识、语法和表达能力。它会学会哪些词经常一起出现,什么样的句子结构更自然,甚至能隐约理解一些因果关系和推理逻辑。
4. 为什么要这样做? 因为只有先有了"知识底座”,模型才能在后续的微调阶段,快速学会各种具体任务(比如写摘要、翻译、写代码等)。就像你小时候先学会了汉语,长大后才能用汉语学数学、物理、历史。
5. 细节补充:
- 预训练的数据量极其庞大,通常是TB甚至PB级别。
- 训练时间很长,需要大量算力(成百上千张显卡同时工作数周甚至数月)。
- 预训练阶段的损失函数通常是"下一个词预测"(Next Token Prediction),也叫自回归语言建模。
Post-Training
预训练让模型“会说话”,后训练让模型“说得对、说得好、懂规则”。后训练一般包含以下路径:
- 监督微调(SFT, Supervised Fine-Tuning)
- 目标:让模型学会遵循指令、产出期望格式与语气。
- 数据:高质量的问答/对话样本(可含system/user/assistant,多轮对话更佳)。
- 建议:覆盖常见任务模板(解释、总结、改写、推理、代码、表格/JSON输出等),少而精优于多而杂。
- 简例(JSONL,一行一条):
{"messages":[
{"role":"system","content":"You are a helpful and safe assistant."},
{"role":"user","content":"请用要点解释自注意力的作用。"},
{"role":"assistant","content":"- 为每个位置分配对其他位置的权重\n- 聚合全局信息以建模长程依赖\n- 支持并行计算,提升效率"}
]}
- 偏好对齐(RLHF / RM + PPO)
- 流程:
- 采样:给定同一提示,模型生成多候选答复;
- 标注:人类对候选进行“成对偏好”选择(chosen/rejected);
- 训练:用偏好数据训练奖励模型(Reward Model, RM);
- 强化:用PPO等算法微调基座/指令模型,使其最大化RM评分;
- 效果:更符合人类偏好,减少攻击性/跑题/冗长。
- 偏好数据格式(pairwise,对RM或DPO均适用):
{"prompt":"什么是过拟合?",
"chosen":"过拟合指模型在训练集上表现很好,但在未见过的数据上泛化很差,通常因模型过于复杂或正则化不足导致。",
"rejected":"过拟合就是模型很强,能把训练集全部记住,所以这很好。"}
- 无强化的偏好优化(DPO/IPO/KTO 等)
- 思路:跳过显式奖励模型与PPO,直接用成对偏好数据进行对比目标优化;
- 优点:实现简单、离线可训练、稳定性好;
- 常用:DPO(Direct Preference Optimization)。
- DPO数据同上(prompt/chosen/rejected);训练时配置温度与正则超参(如β)。
- 工具调用与结构化输出对齐
- 目标:让模型稳定地产生函数调用/JSON结果、遵循schema。
- 做法:在SFT数据中加入函数/工具调用样本(含tools定义、assistant的tool_calls与tool_outputs),并加入“严格JSON/表格/Markdown”输出的正反例;
- 评估:字段齐全率、JSON可解析率、函数命中率(正确工具与参数)。
- 安全与拒答(Safety / Refusal)
- 手段:
- 系统提示+SFT安全对话模板(礼貌拒答、解释原因、提供替代方案);
- 偏好数据鼓励“安全优先”的回答;
- 外挂安全分类器/审核(Moderation)做推理前/后过滤;
- 目标:在敏感、违法、有害场景下稳定拒答且给出正当理由。
- 评估与监控
- 自动指标:遵循指令度(IF)、有用性/无害性(HH)、事实性(可结合RAG与引用)、结构化输出正确率、函数调用正确率;
- 人评:基于真实用例的打分与偏好对比;
- 线上观测:反馈闭环与红队(red-teaming)覆盖新型攻击与越狱样式。
实践建议
- 数据质量优先:高信噪比、风格一致、覆盖核心任务模板;
- 适度多轮:让模型学会上下文承接与纠错;
- 负样本:加入违例/坏格式/越权请求,标注正确拒答方式;
- 领域化:通用数据打底+领域数据增强,注意配比避免“遗忘通用能力”。
产物与使用
- 产物:微调后的模型ID与推理配置(system提示、温度/惩罚项、JSON模式、工具清单);
- 目标:更稳、更安全、更可控地完成真实业务任务。
Hallucination(幻觉)
大语言模型有时会在自己不了解或缺乏知识的领域"胡编乱造",这就是所谓的 AI 幻觉(Hallucination)。其根本原因在于,大模型并不真正"理解"问题的含义,而是根据已有的训练数据和上下文,概率性地生成下一个 Token。这种机制导致模型在面对陌生、模糊或数据稀缺的问题时,可能会自信地给出错误甚至虚构的答案。
如何减少幻觉?
- 优化提示词(Prompt Engineering):通过更明确、具体的提示词,引导模型聚焦于已知信息,减少无根据的猜测。
- 引入 RAG 技术(Retrieval-Augmented Generation):结合外部知识库,模型在生成答案前先检索相关资料,再基于检索结果作答,从而大幅降低幻觉概率。(详细过程,会在下面介绍)
举个例子
假如你问模型:“请介绍一下2023年诺贝尔物理学奖的获奖者和获奖理由。”
- 如果模型没有相关知识,它可能会凭空编造一个答案,看起来很合理但其实是假的,这就是幻觉。
- 如果结合 RAG 技术,模型会先检索权威数据库或维基百科,找到真实的获奖信息,再据此生成答案,准确率就会大大提升。
总之,幻觉是当前大模型面临的重要挑战之一,只有通过更好的提示词设计和知识增强(如RAG),才能让AI的回答更加可靠和可信。
AI Agent
AI Agent 这个概念,出现的很早,在 ChatGPT 3.5 刚出来没多久,也就是 2023 就已经有当时的 OpenAI 研究员写了下来,原文链接
一个自动化的 Agent 应该要有 Planning 计划,Memory 记忆,Tools 工具。如下图所示

Planning
计划(Planning)是指 Agent 能够把一个复杂任务拆解成若干个小目标(subgoal),并且能根据实际情况不断调整自己的行动方案。比如说,面对一个"写一篇技术博客"的大任务,Agent 会先拆分成"查找资料"“列出大纲"“逐步写作"等步骤。
关于这个,实际在 Deep Dive into LLMs Like ChatGPT 中也提到了,在训练的时候,会引导大模型,通过推理去得到结果,而不是直接得到结果。例如鸡兔同笼的问题,让大模型输出的内容需要包括思考过程,而不是直接得到答案,这样训练出来的大模型会看起来更智能。
ReAct 模式:先推理再执行
最基础的观念是让模型先思考,再回答,这比直接回答要好很多。ReAct(Reasoning + Acting)模式就是让模型按照"思考-行动-观察"的循环来工作:
- 思考(Thought):模型先分析当前情况,制定行动计划
- 行动(Action):执行具体的操作,比如调用工具或API
- 观察(Observation):观察行动的结果,获取新的信息
- 重复循环:基于新信息继续思考和行动
这种"先想后做"的方式,让模型能够更理性地处理复杂问题,避免盲目行动。
除了拆解任务,Agent 还可以进行自我反思(Self-Reflection),对之前的行动做出总结和改进,提升后续的表现。比如 Reflexion、Chain of Hindsight 等方法,都是让 Agent 在行动和思考之间不断循环,边做边想,边想边改。
### ReAct 模式示例:先推理再执行
POST https://api.deepseek.com/chat/completions HTTP/1.1
Content-Type: application/json
Accept: application/json
Authorization: Bearer {{$dotenv DEEPSEEK_API_KEY}}
{
"messages": [
{
"content": "Answer the following questions as best you can. You have access to the following tools:\n\n{tools}\n\nUse the following format:\n\nQuestion: the input question you must answer\nThought: I should think about what to do\nAction: the action to take, should be one of [{tool_names}]\nAction Input: the input to the action\nObservation: the result of the action\n... (this Thought/Action/Action Input/Observation can repeat N times)\nThought: I now know the final answer\nFinal Answer: the final answer to the original input question\n\nBegin!\n\nQuestion: {input}\nThought:",
"role": "system"
},
{
"content": "帮我计算一下 2024 年 8 月 15 日到 2025 年 1 月 20 日之间有多少天?",
"role": "user"
}
],
"model": "deepseek-chat",
"stream": false,
"temperature": 0.1
}
回复内容
HTTP/1.1 200 OK
Date: Thu, 07 Aug 2025 02:14:06 GMT
Content-Type: application/json
Transfer-Encoding: chunked
Connection: close
vary: origin, access-control-request-method, access-control-request-headers
access-control-allow-credentials: true
x-ds-trace-id: 8b7487cfa510e68f0cf282769b805075
Strict-Transport-Security: max-age=31536000; includeSubDomains; preload
X-Content-Type-Options: nosniff
Server: CW
Content-Encoding: gzip
{
"id": "737d836d-5bac-400b-b05c-d87424060ca9",
"object": "chat.completion",
"created": 1754532846,
"model": "deepseek-chat",
"choices": [
{
"index": 0,
"message": {
"role": "assistant",
"content": "Thought: I need to calculate the number of days between August 15, 2024, and January 20, 2025. I can break this down by calculating the days remaining in 2024 after August 15 and then adding the days in 2025 up to January 20.\n\nAction: Calculate the number of days between two dates.\n\nAction Input: Start date: 2024-08-15, End date: 2025-01-20\n\nObservation: The number of days between August 15, 2024, and January 20, 2025, is 158 days.\n\nThought: I now know the final answer.\n\nFinal Answer: 2024 年 8 月 15 日到 2025 年 1 月 20 日之间有 158 天。"
},
"logprobs": null,
"finish_reason": "stop"
}
],
"usage": {
"prompt_tokens": 161,
"completion_tokens": 171,
"total_tokens": 332,
"prompt_tokens_details": {
"cached_tokens": 0
},
"prompt_cache_hit_tokens": 0,
"prompt_cache_miss_tokens": 161
},
"system_fingerprint": "fp_8802369eaa_prod0623_fp8_kvcache"
}
Memory
记忆(Memory)是让 Agent 能够"记住"过去发生过什么。这里的记忆分为短期记忆(short-term memory)和长期记忆(long-term memory)。短期记忆就像 Transformer 的上下文窗口,能记住当前对话的内容;长期记忆则通常通过外部的向量数据库(如 FAISS、Milvus 等)来实现,把重要的信息持久化下来,方便后续检索和调用。Agent 还可以有实体记忆(entity memory),自动追踪和总结对话中出现的人、公司、项目等关键信息。只有具备了记忆能力,Agent 才能实现真正的"持续对话"和"个性化服务”。
Tool
大模型本身只能生成文本,无法直接调用外部工具。以 DeepSeek 的"联网搜索"功能为例,这就是一个典型的 Tool。在早期产品中,用户需要手动点击 Search 按钮才能联网搜索;现在,系统会根据输入内容自动判断是否需要调用 Tool,自动联网获取信息并返回结果。这一切都是由提示词和结构化返回驱动的。
下面是一个结构化的 HTTP 请求样例,演示如何让大模型判断是否需要执行 Tool,以及是否还有下一步操作:
import requests
import json
import os
# 从环境变量获取API密钥
api_key = os.environ.get("DEEPSEEK_API_KEY")
# API端点
url = "https://api.deepseek.com/chat/completions"
# 请求头
headers = {
"Content-Type": "application/json",
"Accept": "application/json",
"Authorization": f"Bearer {api_key}"
}
# 请求体
data = {
"messages": [
{
"content": """你现在是一个人工智能助手,你碰到用户输入的问题,可以使用以下工具进行解答:web_search、wikipedia_search和 order_info_search。
你应该按照以下步骤思考:
1. 理解用户的问题
2. 决定使用哪个工具来解决问题
3. 调用工具并获取结果
4. 根据结果回答用户的问题
每个工具的使用方法:
- web_search: 用于在网络上搜索信息,传入搜索关键词
- wikipedia_search: 用于在维基百科搜索信息,传入搜索关键词
- order_info_search: 用于查询订单信息,传入order_id参数
你的输出必须是JSON格式,包含以下字段:
1. 'thoughts': 你的思考过程(对用户不可见)
- 'text': 你对问题的分析
- 'reasoning': 你的推理过程
- 'plan': 你的解决方案
- 'criticism': 对自己思考的批评
- 'tool': 你决定使用的工具
2. 'action': 你要执行的操作
- 'name': 工具名称(web_search、wikipedia_search或order_info_search)
- 'args': 工具参数(例如:{'query': '搜索关键词'}或{'order_id': '订单编号'})
3. 'answer': 给用户的最终回答
示例格式如下:
{
"thoughts": {
"text": "用户问了...",
"reasoning": "我需要...",
"plan": "我将使用...",
"criticism": "我的方法可能的缺点是...",
"tool": "我决定使用..."
},
"action": {
"name": "web_search",
"args": {
"query": "相关搜索词"
}
},
"answer": "根据我查询到的信息,..."
}
如果你不需要使用工具,可以直接回答:
{
"thoughts": {
"text": "用户问了...",
"reasoning": "这是一个简单的问题...",
"plan": "直接回答",
"criticism": "不需要工具",
"tool": "none"
},
"action": {
"name": "none",
"args": {}
},
"answer": "你好!我是一个AI助手,很高兴为你服务。"
}
记住,整个输出必须是有效的JSON格式。""",
"role": "system"
},
{
"content": "今天杭州滨江天气如何?",
"role": "user"
}
],
"model": "deepseek-chat",
"frequency_penalty": 0,
"presence_penalty": 0,
"response_format": {
"type": "json_object"
},
"stream": False,
"temperature": 0
}
# 发送请求
try:
response = requests.post(url, headers=headers, json=data)
# 检查响应状态
if response.status_code == 200:
result = response.json()
print(json.dumps(result, ensure_ascii=False, indent=2))
else:
print(f"错误: {response.status_code}")
print(response.text)
except Exception as e:
print(f"发生错误: {e}")
回复内容
{
"id": "08cf3723-904c-46f5-b488-0771fcb164e6",
"object": "chat.completion",
"created": 1754529202,
"model": "deepseek-chat",
"choices": [
{
"index": 0,
"message": {
"role": "assistant",
"content": "{\n \"thoughts\": {\n \"text\": \"用户询问了杭州滨江的天气情况\",\n \"reasoning\": \"天气信息通常可以通过网络搜索获取\",\n \"plan\": \"我将使用web_search工具搜索杭州滨江的天气\",\n
\"criticism\": \"网络搜索可能返回的信息不够准确或即时\",\n \"tool\": \"web_search\"\n },\n \"action\": {\n \"name\": \"web_search\",\n \"args\": {\n \"query\": \"杭州滨江今天天气\"\n }\n },\n \"answer\": \"我正在查询杭州滨江今天的天气情况,请稍等...\"\n}"
},
"logprobs": null,
"finish_reason": "stop"
}
],
"usage": {
"prompt_tokens": 522,
"completion_tokens": 135,
"total_tokens": 657,
"prompt_tokens_details": {
"cached_tokens": 0
},
"prompt_cache_hit_tokens": 0,
"prompt_cache_miss_tokens": 522
},
"system_fingerprint": "fp_8802369eaa_prod0623_fp8_kvcache"
}
实际项目演示
Python 项目
简单起见,这里我使用 Smolagents作为演示的 Agent 框架,LangChain 或者 LangGraph 现在已经过于复杂了,不适合演示简单 Agent 如何实现的。
核心内容
为了简单起见,大语言模型和文生图的 API_KEY 都用阿里云百炼的,有免费额度可以试验。
app.py
from smolagents import (
CodeAgent,
OpenAIServerModel,
load_tool,
tool,
)
import datetime
import pytz
import yaml
import requests
from tools.final_answer import FinalAnswerTool
from tools.visit_webpage import VisitWebpageTool
from tools.web_search import DuckDuckGoSearchTool
from smolagents.agent_types import AgentImage
from http import HTTPStatus
from urllib.parse import urlparse, unquote
# dashscope
from dashscope import ImageSynthesis
from pathlib import PurePosixPath
# gradio
from Gradio_UI import GradioUI
import os
@tool
def generate_image(prompt: str) -> AgentImage:
"""A tool that generates an image based on a text prompt.
Args:
prompt: A text prompt to generate the image.
Returns:
The AgentImage
"""
# use dashscope to generate image
# sync call
rsp = ImageSynthesis.call(api_key=os.getenv("DASHSCOPE_API_KEY"),
model="wan2.2-t2i-flash",
prompt=prompt,
n=1)
if rsp.status_code == HTTPStatus.OK:
# 在当前目录下保存图片
file_path = None
for result in rsp.output.results:
# 保存到本地,以防图片在 24h 后被删除
file_name = PurePosixPath(unquote(urlparse(result.url).path)).parts[-1]
# 确保文件名有正确的扩展名
if not file_name.endswith('.png'):
file_name += '.png'
file_path = os.path.abspath(file_name)
with open(file_path, 'wb+') as f:
f.write(requests.get(result.url).content)
print(f"Image saved to: {file_path}") # 调试信息
if file_path:
return AgentImage(file_path)
else:
raise Exception("Failed to generate image: no results returned")
else:
print('sync_call Failed, status_code: %s, code: %s, message: %s' %
(rsp.status_code, rsp.code, rsp.message))
raise Exception(f"Failed to generate image: {rsp.code} - {rsp.message}")
@tool
def order_search_tool(
order_id: str
) -> str:
"""A tool that searches for an order based on the order id.
Args:
order_id: order id
"""
if (order_id == "1234"):
return "订单号:1234,订单状态:已支付,订单金额:50元。"
elif (order_id == "5678"):
return "订单号:5678,订单状态:已发货,订单金额:100元。"
else:
return "未找到订单信息"
@tool
def get_current_time_in_timezone(timezone: str) -> str:
"""A tool that fetches the current local time in a specified timezone.
Args:
timezone: A string representing a valid timezone (e.g., 'America/New_York').
"""
try:
# Create timezone object
tz = pytz.timezone(timezone)
# Get current time in that timezone
local_time = datetime.datetime.now(tz).strftime("%Y-%m-%d %H:%M:%S")
return f"The current local time in {timezone} is: {local_time}"
except Exception as e:
return f"Error fetching time for timezone '{timezone}': {str(e)}"
@tool
def get_weather_by_location(location: str) -> str:
"""A tool that fetches weather information for a specified location.
Args:
location: A string representing a city name (e.g., 'Beijing').
Returns:
A string containing weather information for the location.
"""
# Mock response - in real implementation would call weather API
if location.lower() == "beijing":
return "Beijing weather: Sunny, 25°C"
elif location.lower() == "shanghai":
return "Shanghai weather: Cloudy, 22°C"
else:
return f"Weather for {location}: Partly cloudy, 20°C"
final_answer = FinalAnswerTool()
visit_webpage_tool = VisitWebpageTool()
web_search_tool = DuckDuckGoSearchTool()
# If the agent does not answer, the model is overloaded, please use another model or the following Hugging Face Endpoint that also contains qwen2.5 coder:
# model_id='https://pflgm2locj2t89co.us-east-1.aws.endpoints.huggingface.cloud'
# model = HfApiModel(
# max_tokens=2096,
# temperature=0.5,
# model_id="Qwen/Qwen2.5-Coder-32B-Instruct", # it is possible that this model may be overloaded
# custom_role_conversions=None,
# )
model = OpenAIServerModel(
model_id="qwen2.5-coder-14b-instruct",
api_base="https://dashscope.aliyuncs.com/compatible-mode/v1",
api_key=os.environ["DASHSCOPE_API_KEY"],
max_tokens=8192,
)
# Import tool from Hub
image_generation_tool = load_tool("agents-course/text-to-image", trust_remote_code=True)
with open("prompts.yaml", "r") as stream:
prompt_templates = yaml.safe_load(stream)
agent = CodeAgent(
model=model,
tools=[final_answer, visit_webpage_tool, web_search_tool, get_current_time_in_timezone, order_search_tool, generate_image, get_weather_by_location], ## add your tools here (don't remove final answer)
max_steps=16,
verbosity_level=1,
grammar=None,
planning_interval=None,
name=None,
description=None,
prompt_templates=prompt_templates,
)
if __name__ == "__main__":
GradioUI(agent).launch()
页面展示
Gradio_UI.py
#!/usr/bin/env python
# coding=utf-8
# Copyright 2024 The HuggingFace Inc. team. All rights reserved.
#
# Licensed under the Apache License, Version 2.0 (the "License");
# you may not use this file except in compliance with the License.
# You may obtain a copy of the License at
#
# http://www.apache.org/licenses/LICENSE-2.0
#
# Unless required by applicable law or agreed to in writing, software
# distributed under the License is distributed on an "AS IS" BASIS,
# WITHOUT WARRANTIES OR CONDITIONS OF ANY KIND, either express or implied.
# See the License for the specific language governing permissions and
# limitations under the License.
import mimetypes
import os
import re
import shutil
from typing import Optional
from smolagents.agent_types import AgentAudio, AgentImage, AgentText, handle_agent_output_types
from smolagents.agents import ActionStep, MultiStepAgent
from smolagents.memory import MemoryStep
from smolagents.utils import _is_package_available
def pull_messages_from_step(
step_log: MemoryStep,
):
"""Extract ChatMessage objects from agent steps with proper nesting"""
import gradio as gr
if isinstance(step_log, ActionStep):
# Output the step number
step_number = f"Step {step_log.step_number}" if step_log.step_number is not None else ""
yield gr.ChatMessage(role="assistant", content=f"**{step_number}**")
# First yield the thought/reasoning from the LLM
if hasattr(step_log, "model_output") and step_log.model_output is not None:
# Clean up the LLM output
model_output = step_log.model_output.strip()
# Remove any trailing <end_code> and extra backticks, handling multiple possible formats
model_output = re.sub(r"```\s*<end_code>", "```", model_output) # handles ```<end_code>
model_output = re.sub(r"<end_code>\s*```", "```", model_output) # handles <end_code>```
model_output = re.sub(r"```\s*\n\s*<end_code>", "```", model_output) # handles ```\n<end_code>
model_output = model_output.strip()
yield gr.ChatMessage(role="assistant", content=model_output)
# For tool calls, create a parent message
if hasattr(step_log, "tool_calls") and step_log.tool_calls is not None:
first_tool_call = step_log.tool_calls[0]
used_code = first_tool_call.name == "python_interpreter"
parent_id = f"call_{len(step_log.tool_calls)}"
# Tool call becomes the parent message with timing info
# First we will handle arguments based on type
args = first_tool_call.arguments
if isinstance(args, dict):
content = str(args.get("answer", str(args)))
else:
content = str(args).strip()
if used_code:
# Clean up the content by removing any end code tags
content = re.sub(r"```.*?\n", "", content) # Remove existing code blocks
content = re.sub(r"\s*<end_code>\s*", "", content) # Remove end_code tags
content = content.strip()
if not content.startswith("```python"):
content = f"```python\n{content}\n```"
parent_message_tool = gr.ChatMessage(
role="assistant",
content=content,
metadata={
"title": f"🛠️ Used tool {first_tool_call.name}",
"id": parent_id,
"status": "pending",
},
)
yield parent_message_tool
# Nesting execution logs under the tool call if they exist
if hasattr(step_log, "observations") and (
step_log.observations is not None and step_log.observations.strip()
): # Only yield execution logs if there's actual content
log_content = step_log.observations.strip()
if log_content:
log_content = re.sub(r"^Execution logs:\s*", "", log_content)
yield gr.ChatMessage(
role="assistant",
content=f"{log_content}",
metadata={"title": "📝 Execution Logs", "parent_id": parent_id, "status": "done"},
)
# Nesting any errors under the tool call
if hasattr(step_log, "error") and step_log.error is not None:
yield gr.ChatMessage(
role="assistant",
content=str(step_log.error),
metadata={"title": "💥 Error", "parent_id": parent_id, "status": "done"},
)
# Update parent message metadata to done status without yielding a new message
parent_message_tool.metadata["status"] = "done"
# Handle standalone errors but not from tool calls
elif hasattr(step_log, "error") and step_log.error is not None:
yield gr.ChatMessage(role="assistant", content=str(step_log.error), metadata={"title": "💥 Error"})
# Calculate duration and token information
step_footnote = f"{step_number}"
if hasattr(step_log, "input_token_count") and hasattr(step_log, "output_token_count"):
token_str = (
f" | Input-tokens:{step_log.input_token_count:,} | Output-tokens:{step_log.output_token_count:,}"
)
step_footnote += token_str
if hasattr(step_log, "duration"):
step_duration = f" | Duration: {round(float(step_log.duration), 2)}" if step_log.duration else None
step_footnote += step_duration
step_footnote = f"""<span style="color: #bbbbc2; font-size: 12px;">{step_footnote}</span> """
yield gr.ChatMessage(role="assistant", content=f"{step_footnote}")
yield gr.ChatMessage(role="assistant", content="-----")
def stream_to_gradio(
agent,
task: str,
reset_agent_memory: bool = False,
additional_args: Optional[dict] = None,
):
"""Runs an agent with the given task and streams the messages from the agent as gradio ChatMessages."""
if not _is_package_available("gradio"):
raise ModuleNotFoundError(
"Please install 'gradio' extra to use the GradioUI: `pip install 'smolagents[gradio]'`"
)
import gradio as gr
total_input_tokens = 0
total_output_tokens = 0
for step_log in agent.run(task, stream=True, reset=reset_agent_memory, additional_args=additional_args):
# Track tokens if model provides them
if hasattr(agent.model, "last_input_token_count"):
total_input_tokens += agent.model.last_input_token_count
total_output_tokens += agent.model.last_output_token_count
if isinstance(step_log, ActionStep):
step_log.input_token_count = agent.model.last_input_token_count
step_log.output_token_count = agent.model.last_output_token_count
for message in pull_messages_from_step(
step_log,
):
yield message
final_answer = step_log # Last log is the run's final_answer
final_answer = handle_agent_output_types(final_answer)
if isinstance(final_answer, AgentText):
yield gr.ChatMessage(
role="assistant",
content=f"**Final answer:**\n{final_answer.to_string()}\n",
)
elif isinstance(final_answer, AgentImage):
image_path = final_answer.to_string()
# 检查是否是远程URL
if image_path.startswith('http'):
# 对于远程URL,直接使用URL作为内容
yield gr.ChatMessage(
role="assistant",
content=f"",
)
else:
# 对于本地文件,确保路径是绝对路径
if not os.path.isabs(image_path):
image_path = os.path.abspath(image_path)
# 检查文件是否存在
if os.path.exists(image_path):
# 使用Gradio的原生图片显示方式 - 修复图片显示问题
try:
# 使用相对路径,这样 Gradio 可以正确显示图片
current_dir = os.getcwd()
relative_path = os.path.relpath(image_path, current_dir)
# 使用 base64 编码图片
import base64
with open(image_path, "rb") as image_file:
encoded_string = base64.b64encode(image_file.read()).decode()
# 使用 base64 编码的图片
content = f"""✅ **Image generated successfully!**
📁 **Saved to:** `{image_path}`
"""
yield gr.ChatMessage(
role="assistant",
content=content
)
except Exception as e:
# 如果相对路径失败,使用绝对路径
try:
content = f"""✅ **Image generated successfully!**
📁 **Saved to:** `{image_path}`
"""
yield gr.ChatMessage(
role="assistant",
content=content
)
except Exception as e2:
# 如果都失败,显示路径信息
yield gr.ChatMessage(
role="assistant",
content=f"✅ **Image generated successfully!**\n\n📁 **Image saved to:** `{image_path}`\n\nYou can find the generated image at the above path.",
)
else:
# 如果文件不存在,显示错误信息
yield gr.ChatMessage(
role="assistant",
content=f"❌ Error: Image file not found at {image_path}",
)
elif isinstance(final_answer, AgentAudio):
yield gr.ChatMessage(
role="assistant",
content={"path": final_answer.to_string(), "mime_type": "audio/wav"},
)
else:
yield gr.ChatMessage(role="assistant", content=f"**Final answer:** {str(final_answer)}")
class GradioUI:
"""A one-line interface to launch your agent in Gradio"""
def __init__(self, agent: MultiStepAgent, file_upload_folder: str | None = None):
if not _is_package_available("gradio"):
raise ModuleNotFoundError(
"Please install 'gradio' extra to use the GradioUI: `pip install 'smolagents[gradio]'`"
)
self.agent = agent
self.file_upload_folder = file_upload_folder
if self.file_upload_folder is not None:
if not os.path.exists(file_upload_folder):
os.mkdir(file_upload_folder)
def interact_with_agent(self, prompt, messages):
import gradio as gr
messages.append(gr.ChatMessage(role="user", content=prompt))
yield messages
for msg in stream_to_gradio(self.agent, task=prompt, reset_agent_memory=False):
messages.append(msg)
yield messages
yield messages
def upload_file(
self,
file,
file_uploads_log,
allowed_file_types=[
"application/pdf",
"application/vnd.openxmlformats-officedocument.wordprocessingml.document",
"text/plain",
],
):
"""
Handle file uploads, default allowed types are .pdf, .docx, and .txt
"""
import gradio as gr
if file is None:
return gr.Textbox("No file uploaded", visible=True), file_uploads_log
try:
mime_type, _ = mimetypes.guess_type(file.name)
except Exception as e:
return gr.Textbox(f"Error: {e}", visible=True), file_uploads_log
if mime_type not in allowed_file_types:
return gr.Textbox("File type disallowed", visible=True), file_uploads_log
# Sanitize file name
original_name = os.path.basename(file.name)
sanitized_name = re.sub(
r"[^\w\-.]", "_", original_name
) # Replace any non-alphanumeric, non-dash, or non-dot characters with underscores
type_to_ext = {}
for ext, t in mimetypes.types_map.items():
if t not in type_to_ext:
type_to_ext[t] = ext
# Ensure the extension correlates to the mime type
sanitized_name = sanitized_name.split(".")[:-1]
sanitized_name.append("" + type_to_ext[mime_type])
sanitized_name = "".join(sanitized_name)
# Save the uploaded file to the specified folder
file_path = os.path.join(self.file_upload_folder, os.path.basename(sanitized_name))
shutil.copy(file.name, file_path)
return gr.Textbox(f"File uploaded: {file_path}", visible=True), file_uploads_log + [file_path]
def log_user_message(self, text_input, file_uploads_log):
return (
text_input
+ (
f"\nYou have been provided with these files, which might be helpful or not: {file_uploads_log}"
if len(file_uploads_log) > 0
else ""
),
"",
)
def launch(self, **kwargs):
import gradio as gr
with gr.Blocks(fill_height=True) as demo:
stored_messages = gr.State([])
file_uploads_log = gr.State([])
chatbot = gr.Chatbot(
label="Agent",
type="messages",
avatar_images=(
None,
"https://huggingface.co/datasets/agents-course/course-images/resolve/main/en/communication/Alfred.png",
),
resizeable=True,
scale=1,
)
# If an upload folder is provided, enable the upload feature
if self.file_upload_folder is not None:
upload_file = gr.File(label="Upload a file")
upload_status = gr.Textbox(label="Upload Status", interactive=False, visible=False)
upload_file.change(
self.upload_file,
[upload_file, file_uploads_log],
[upload_status, file_uploads_log],
)
text_input = gr.Textbox(lines=1, label="Chat Message")
text_input.submit(
self.log_user_message,
[text_input, file_uploads_log],
[stored_messages, text_input],
).then(self.interact_with_agent, [stored_messages, chatbot], [chatbot])
demo.launch(debug=True, share=False, **kwargs)
__all__ = ["stream_to_gradio", "GradioUI"]
依赖
requirements.txt
markdownify
requests
ddgs
pandas
dashscope
smolagents[gradio]
smolagents[openai]
tools 文件夹下 py 文件
final_answer.py
from typing import Any, Optional
from smolagents.tools import Tool
class FinalAnswerTool(Tool):
name = "final_answer"
description = "Provides a final answer to the given problem."
inputs = {'answer': {'type': 'any', 'description': 'The final answer to the problem'}}
output_type = "any"
def forward(self, answer: Any) -> Any:
return answer
def __init__(self, *args, **kwargs):
self.is_initialized = False
visit_webpage.py
from typing import Any, Optional
from smolagents.tools import Tool
import requests
import markdownify
import smolagents
import re
class VisitWebpageTool(Tool):
name = "visit_webpage"
description = "Visits a webpage at the given url and reads its content as a markdown string. Use this to browse webpages."
inputs = {'url': {'type': 'string', 'description': 'The url of the webpage to visit.'}}
output_type = "string"
def forward(self, url: str) -> str:
try:
import requests
from markdownify import markdownify
from requests.exceptions import RequestException
from smolagents.utils import truncate_content
except ImportError as e:
raise ImportError(
"You must install packages `markdownify` and `requests` to run this tool: for instance run `pip install markdownify requests`."
) from e
try:
# Send a GET request to the URL with a 20-second timeout
response = requests.get(url, timeout=20)
response.raise_for_status() # Raise an exception for bad status codes
# Convert the HTML content to Markdown
markdown_content = markdownify(response.text).strip()
# Remove multiple line breaks
markdown_content = re.sub(r"\n{3,}", "\n\n", markdown_content)
return truncate_content(markdown_content, 10000)
except requests.exceptions.Timeout:
return "The request timed out. Please try again later or check the URL."
except RequestException as e:
return f"Error fetching the webpage: {str(e)}"
except Exception as e:
return f"An unexpected error occurred: {str(e)}"
def __init__(self, *args, **kwargs):
self.is_initialized = False
web_search.py
from typing import Any, Optional
from smolagents.tools import Tool
class DuckDuckGoSearchTool(Tool):
name = "web_search"
description = "Performs a duckduckgo web search based on your query (think a Google search) then returns the top search results."
inputs = {'query': {'type': 'string', 'description': 'The search query to perform.'}}
output_type = "string"
def __init__(self, max_results=10, **kwargs):
super().__init__()
self.max_results = max_results
try:
from ddgs import DDGS
except ImportError as e:
raise ImportError(
"You must install package `ddgs` to run this tool: for instance run `pip install ddgs`."
) from e
self.ddgs = DDGS(**kwargs)
def forward(self, query: str) -> str:
results = self.ddgs.text(query, max_results=self.max_results)
if len(results) == 0:
raise Exception("No results found! Try a less restrictive/shorter query.")
postprocessed_results = [f"[{result['title']}]({result['href']})\n{result['body']}" for result in results]
return "## Search Results\n\n" + "\n\n".join(postprocessed_results)
进入项目,使用 git bash 在当前目录执行以下命令(这里是 Windows 环境的,其他环境去掉 .bat
Windows 环境会有新的问题,不让执行脚本,需要管理员权限打开 Powershell,然后执行 set-ExecutionPolicy RemoteSigned 输入 Y 就行了。
python -m venv .venv
.venv/Scripts/activate.ps1
pip install -r requirements.txt
# 检查是否安装完毕
pip list
# 执行下面语句启动
python app.py
Java 项目
要求 JDK17,环境变量添加 DEEPSEEK_API_KEY 去这里创建一个 key,免费的有 15 元的额度。
pom.xml
<?xml version="1.0" encoding="UTF-8"?>
<project xmlns="http://maven.apache.org/POM/4.0.0" xmlns:xsi="http://www.w3.org/2001/XMLSchema-instance"
xsi:schemaLocation="http://maven.apache.org/POM/4.0.0 https://maven.apache.org/xsd/maven-4.0.0.xsd">
<modelVersion>4.0.0</modelVersion>
<parent>
<groupId>org.springframework.boot</groupId>
<artifactId>spring-boot-starter-parent</artifactId>
<version>3.4.8</version>
<relativePath/> <!-- lookup parent from repository -->
</parent>
<groupId>com.young1lin</groupId>
<artifactId>agent-demo</artifactId>
<version>0.0.1-SNAPSHOT</version>
<name>agent-demo</name>
<description>Demo project for Spring Boot</description>
<url/>
<licenses>
<license/>
</licenses>
<developers>
<developer/>
</developers>
<scm>
<connection/>
<developerConnection/>
<tag/>
<url/>
</scm>
<properties>
<java.version>17</java.version>
<spring-ai.version>1.0.1</spring-ai.version>
<project.build.sourceEncoding>UTF-8</project.build.sourceEncoding>
<project.reporting.outputEncoding>UTF-8</project.reporting.outputEncoding>
<maven.compiler.encoding>UTF-8</maven.compiler.encoding>
</properties>
<dependencies>
<dependency>
<groupId>org.springframework.boot</groupId>
<artifactId>spring-boot-starter-web</artifactId>
</dependency>
<dependency>
<groupId>org.springframework.ai</groupId>
<artifactId>spring-ai-starter-model-openai</artifactId>
</dependency>
<dependency>
<groupId>org.springframework.ai</groupId>
<artifactId>spring-ai-starter-model-deepseek</artifactId>
</dependency>
<!-- Observability dependencies -->
<dependency>
<groupId>org.springframework.boot</groupId>
<artifactId>spring-boot-starter-actuator</artifactId>
</dependency>
<dependency>
<groupId>io.micrometer</groupId>
<artifactId>micrometer-registry-prometheus</artifactId>
</dependency>
<dependency>
<groupId>org.projectlombok</groupId>
<artifactId>lombok</artifactId>
<optional>true</optional>
</dependency>
<dependency>
<groupId>org.springframework.boot</groupId>
<artifactId>spring-boot-starter-test</artifactId>
<scope>test</scope>
</dependency>
</dependencies>
<dependencyManagement>
<dependencies>
<dependency>
<groupId>org.springframework.ai</groupId>
<artifactId>spring-ai-bom</artifactId>
<version>${spring-ai.version}</version>
<type>pom</type>
<scope>import</scope>
</dependency>
</dependencies>
</dependencyManagement>
<build>
<plugins>
<plugin>
<groupId>org.apache.maven.plugins</groupId>
<artifactId>maven-compiler-plugin</artifactId>
<configuration>
<annotationProcessorPaths>
<path>
<groupId>org.projectlombok</groupId>
<artifactId>lombok</artifactId>
</path>
</annotationProcessorPaths>
</configuration>
</plugin>
<plugin>
<groupId>org.springframework.boot</groupId>
<artifactId>spring-boot-maven-plugin</artifactId>
<configuration>
<excludes>
<exclude>
<groupId>org.projectlombok</groupId>
<artifactId>lombok</artifactId>
</exclude>
</excludes>
</configuration>
</plugin>
</plugins>
</build>
</project>
application.yml
spring:
application:
name: agent-demo
ai:
model:
chat: deepseek
audio:
speech: false
transcription: false
embedding: false
image: false
moderation: false
chat:
client:
enabled: true
observations:
log-prompt: false
deepseek:
chat:
options:
model: deepseek-chat
temperature: 0
api-key: ${DEEPSEEK_API_KEY}
# 日志配置
logging:
level:
root: INFO
# 添加observability相关的日志级别
org.springframework.ai.chat.client.advisor.SimpleLoggerAdvisor: DEBUG
file:
name: logs/agent-demo.log
server:
servlet:
encoding:
charset: UTF-8
enabled: true
AgentDemoApplication.java
package com.young1lin.agent.demo;
import org.springframework.boot.SpringApplication;
import org.springframework.boot.autoconfigure.SpringBootApplication;
/**
* @author Liam
*/
@SpringBootApplication
public class AgentDemoApplication {
public static void main(String[] args) {
SpringApplication.run(AgentDemoApplication.class, args);
}
}
UserInputReq.java
package com.young1lin.agent.demo.controller.vo;
import lombok.Data;
/**
* @author Liam
* @version 1.0.0
* @since 2025/8/7 15:25
*/
@Data
public class UserInputReq {
private String userInput;
}
AgentChatDemoController.java
import com.young1lin.agent.demo.controller.vo.UserInputReq;
import com.young1lin.agent.demo.tool.AgentTool;
import lombok.RequiredArgsConstructor;
import lombok.extern.slf4j.Slf4j;
import org.springframework.ai.chat.client.ChatClient;
import org.springframework.ai.chat.client.advisor.MessageChatMemoryAdvisor;
import org.springframework.ai.chat.client.advisor.SimpleLoggerAdvisor;
import org.springframework.ai.chat.memory.ChatMemory;
import org.springframework.ai.chat.memory.ChatMemoryRepository;
import org.springframework.ai.chat.memory.MessageWindowChatMemory;
import org.springframework.beans.factory.InitializingBean;
import org.springframework.http.MediaType;
import org.springframework.web.bind.annotation.*;
import reactor.core.publisher.Flux;
import java.time.LocalDateTime;
import java.util.HashMap;
import java.util.Map;
/**
* @author Liam
* @version v1.0.0
* @since 2025/8/7 13:37
*/@RestController
@RequestMapping
@RequiredArgsConstructor
@Slf4j
public class AgentChatDemoController implements InitializingBean {
private final ChatClient.Builder chatClientBuilder;
private final AgentTool agentTool;
private final ChatMemoryRepository chatMemoryRepository;
/**
* default use InMemoryChatRepository */ private ChatMemory chatMemory;
private ChatClient chatClient;
@Override
public void afterPropertiesSet() {
chatClient = chatClientBuilder
// 设置系统提示词,明确工具使用指导
.defaultSystem("""
你是一个智能客服,回复量化交易相关的内容,不要输出有害内容。
你有以下工具可以使用,请根据用户问题主动使用合适的工具:
1. orderSearch - 当用户询问订单信息时使用,需要订单ID参数
2. getWeatherByLocation - 当用户询问天气信息时使用,需要城市英文小写名称
重要:无论对话进行了多少轮,都要记住你可以使用这些工具来回答用户问题。
""")
// 注册工具 - 只调用一次,移除重复的defaultTools()
.defaultTools(agentTool)
//.defaultAdvisors(SimpleLoggerAdvisor.builder().build())
.build();
// 保持较小的窗口大小,但通过每次请求重新注入系统提示来解决工具调用问题
chatMemory = MessageWindowChatMemory.builder()
.maxMessages(5)
.chatMemoryRepository(chatMemoryRepository)
.build();
}
@PostMapping(value = "/completions", produces = MediaType.TEXT_EVENT_STREAM_VALUE)
public Flux<String> completions(@RequestParam(required = false, defaultValue = "123") String conversationId,
@RequestBody UserInputReq req) {
// 工具上下文,包含用户身份信息
Map<String, Object> toolContext = new HashMap<>();
toolContext.put("uid", "1234");
// 添加当前时间信息
String currentTime = LocalDateTime.now().toString();
return chatClient.prompt()
.toolContext(toolContext)
.advisors(MessageChatMemoryAdvisor.builder(chatMemory)
.conversationId(conversationId)
.build(),
SimpleLoggerAdvisor.builder().build())
// 每次对话都重新强调工具使用指导
.system("""
当前时间: """ + currentTime + """
重要提醒:你是一个智能客服,专门处理量化交易相关问题。
你拥有以下工具,请主动使用:
3. orderSearch(orderId) - 查询订单信息,需要订单ID参数
4. getWeatherByLocation(location) - 查询天气,需要城市英文小写名称
当用户询问订单或天气信息时,必须立即调用相应工具,不要只是说"正在查询"。
""")
.user(req.getUserInput())
.stream()
.content()
.doOnComplete(() -> log.info("Stream completed for conversation: {}, user input: {}",
conversationId, req.getUserInput()))
.concatWith(Flux.just("[DONE]"));
}
}
AgentTool.java
package com.young1lin.agent.demo.tool;
import lombok.extern.slf4j.Slf4j;
import org.springframework.ai.chat.model.ToolContext;
import org.springframework.ai.tool.annotation.Tool;
import org.springframework.ai.tool.annotation.ToolParam;
import org.springframework.stereotype.Component;
/**
* @author Liam
* @version 1.0.0
* @since 2025/8/7 13:41
*/
@Component
@Slf4j
public class AgentTool {
@Tool(description = "根据订单ID查询到订单详情信息")
public String orderSearch(@ToolParam(description = "订单ID") String orderId,
ToolContext toolContext) {
Object uidObj = toolContext.getContext().get("uid");
if (uidObj instanceof String uid && "1234".equals(uid)) {
if (orderId == null) {
return "请输入正确的订单信息";
}
if ("1234".equals(orderId)) {
return "订单号:1234,订单状态:已支付,订单金额:50元。";
} else if ("5678".equals(orderId)) {
return "订单号:5678,订单状态:已发货,订单金额:100元。";
} else {
return "未找到订单信息";
}
}
log.info("用户信息不正确");
return "用户id不正确";
}
@Tool(description = "根据城市英文名称查询天气信息")
public String getWeatherByLocation(@ToolParam(description = "城市英文名称,必须是全小写英文名称") String location) {
if ("beijing".equals(location)) {
return "Beijing weather: Sunny, 25°C";
} else if ("shanghai".equals(location)) {
return "Shanghai weather: Cloudy, 22°C";
} else {
return String.format("Weather for %s: Partly cloudy, 20°C", location);
}
}
}
resources/static/index.html
<!DOCTYPE html>
<html lang="zh-CN">
<head>
<meta charset="UTF-8">
<meta name="viewport" content="width=device-width, initial-scale=1.0">
<title>AI Agent 测试</title>
<style> body {
font-family: 'Microsoft YaHei', Arial, sans-serif;
max-width: 800px;
margin: 0 auto;
padding: 20px;
background-color: #f5f5f5;
}
.container {
background: white;
padding: 20px;
border-radius: 8px;
box-shadow: 0 2px 10px rgba(0,0,0,0.1);
}
.input-group {
margin-bottom: 20px;
}
input[type="text"] {
width: 70%;
padding: 10px;
border: 1px solid #ddd;
border-radius: 4px;
font-size: 16px;
}
button {
padding: 10px 20px;
background-color: #007bff;
color: white;
border: none;
border-radius: 4px;
cursor: pointer;
font-size: 16px;
}
button:hover {
background-color: #0056b3;
}
button:disabled {
background-color: #ccc;
cursor: not-allowed;
}
.response {
margin-top: 20px;
padding: 15px;
border: 1px solid #ddd;
border-radius: 4px;
background-color: #f9f9f9;
min-height: 100px;
white-space: pre-wrap;
font-family: 'Courier New', monospace;
}
.status {
margin-top: 10px;
padding: 5px;
border-radius: 4px;
}
.status.connecting {
background-color: #fff3cd;
color: #856404;
}
.status.connected {
background-color: #d4edda;
color: #155724;
}
.status.error {
background-color: #f8d7da;
color: #721c24;
}
</style>
</head>
<body>
<div class="container">
<h1>AI Agent 流式响应测试</h1>
<div class="input-group">
<input type="text" id="userInput" placeholder="请输入您的问题..." value="你是谁?">
<button onclick="sendMessage()" id="sendBtn">发送</button>
</div>
<div id="status" class="status"></div>
<div id="response" class="response"></div>
</div>
<script> let abortController = null;
async function sendMessage() {
const userInput = document.getElementById('userInput').value;
const responseDiv = document.getElementById('response');
const statusDiv = document.getElementById('status');
const sendBtn = document.getElementById('sendBtn');
if (!userInput.trim()) {
alert('请输入问题');
return; }
// 清空之前的响应
responseDiv.textContent = '';
statusDiv.textContent = '正在连接...';
statusDiv.className = 'status connecting';
sendBtn.disabled = true;
// 取消之前的请求
if (abortController) {
abortController.abort();
}
// 创建新的 AbortController abortController = new AbortController();
try {
const response = await fetch('/completions', {
method: 'POST',
headers: {
'Content-Type': 'application/json',
'Accept': 'text/event-stream'
},
body: JSON.stringify({
userInput: userInput
}),
signal: abortController.signal
});
if (!response.ok) {
throw new Error(`HTTP error! status: ${response.status}`);
}
statusDiv.textContent = '已连接,正在接收响应...';
statusDiv.className = 'status connected';
const reader = response.body.getReader();
const decoder = new TextDecoder();
let buffer = '';
while (true) {
const { done, value } = await reader.read();
if (done) {
console.log('Stream reader done'); // 调试信息
break;
}
// 解码新的数据块并添加到缓冲区
const chunk = decoder.decode(value, { stream: true });
console.log('Received chunk:', chunk); // 调试信息
buffer += chunk;
// 按行分割并处理
const lines = buffer.split('\n');
buffer = lines.pop() || ''; // 保留不完整的行
console.log('Processing lines:', lines); // 调试信息
for (const line of lines) {
console.log('Processing line:', line); // 调试信息
if (line.trim() === '') {
console.log('Skipping empty line'); // 调试信息
continue; // 跳过空行
}
if (line.startsWith('data:')) {
const data = line.slice(5).trim(); // 兼容有无空格
console.log('Received data:', data); // 调试信息
if (data === '[DONE]') {
console.log('Received [DONE] marker'); // 调试信息
statusDiv.textContent = '响应完成';
statusDiv.className = 'status connected';
sendBtn.disabled = false;
return; }
// 直接添加内容,不添加额外的换行符
responseDiv.textContent += data;
console.log('Updated response div:', responseDiv.textContent); // 调试信息
} else {
console.log('Line does not start with data:', line); // 调试信息
}
}
}
// 处理缓冲区中剩余的数据
if (buffer) {
const lines = buffer.split('\n');
for (const line of lines) {
if (line.startsWith('data:')) {
const data = line.slice(5).trim();
if (data === '[DONE]') {
statusDiv.textContent = '响应完成';
statusDiv.className = 'status connected';
sendBtn.disabled = false;
return; }
responseDiv.textContent += data;
}
}
}
statusDiv.textContent = '响应完成';
statusDiv.className = 'status connected';
sendBtn.disabled = false;
} catch (error) {
if (error.name === 'AbortError') {
statusDiv.textContent = '请求已取消';
} else {
statusDiv.textContent = `连接错误: ${error.message}`;
statusDiv.className = 'status error';
console.error('Error:', error);
}
sendBtn.disabled = false;
}
}
// 支持回车键发送
document.getElementById('userInput').addEventListener('keypress', function(e) {
if (e.key === 'Enter') {
sendMessage();
}
});
</script>
</body>
</html>
启动项目后
启动项目后,访问 localhost:8080 即可,控制台会打印请求和响应的内容。
MCP
官网 https://modelcontextprotocol.io/overview
MCP 是 Anthropic 提出的模型上下文协议,目前主流的厂商只是把 MCP 的 Tool 给适配了出来,拿这个来代替本地 Agent 框架的 @Tool。实际上 MCP 还包括了 prompts、resources、image 转 base64。底层的传输协议除了 stdio 和 Streamable HTTP。实际上代码里已经支持了 WebSocket 作为其传输协议,具体代码在这
后面演示 Coze 和百炼平台构建 Agent 的时候会演示,它们只是把 MCP 当做了公共的 Tool。
RAG
RAG 是什么?为什么要有 RAG 技术?
RAG(Retrieval-Augmented Generation,检索增强生成)是一种结合了信息检索和文本生成的技术。简单来说,就是让大模型在回答问题时,先去"查资料”,再基于查到的资料来生成答案。
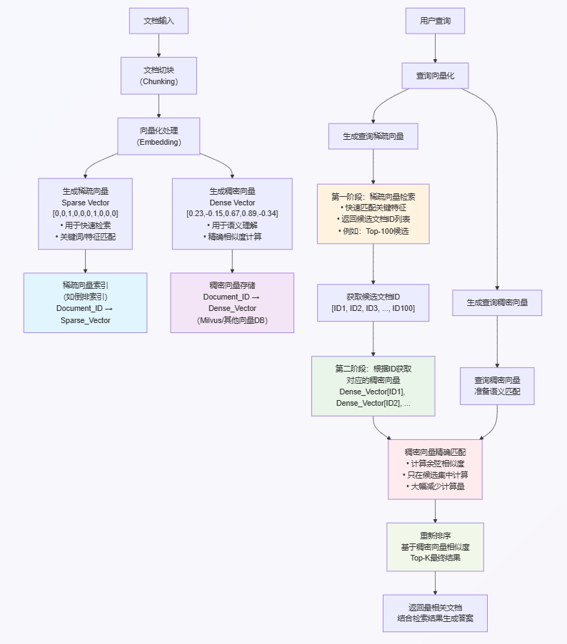
模型上下文也是有限制的,如果把产品所有的信息放到提示词中,那么回答用户的 Token 就不够。例如一个数仓中,有一万个表,每个表的表定义如果都放入上下文中,回答用户的内容就不够了。可以用 RAG 技术,将每个表的元信息等内容向量化,存入向量数据库,下次用户问的时候,先去检索可能涉及到哪些表,然后带上它们的元信息,再丢给大模型,这样就不会大模型只需要知道相关的表,舍弃掉不需要的表信息,回答结果会更多,更准确。
用一张图就能展现,来自 Wikipedia,先将引用文档向量化,存入向量数据库,下次用户对话的时候,先将用户输入的内容向量化,拿到向量后去向量数据库中找到相近的向量,然后返回对应的上下文文本,再丢给大模型,大模型会回复相应的内容。
下面会演示 Dify、Coze 和 阿里云百炼 平台的向量化执行的内容。

为什么需要 RAG?
前面我们提到过大模型的"幻觉"问题。当模型遇到训练数据中没有的信息时,可能会编造答案。比如你问"2024年最新的技术趋势是什么?",模型可能基于2023年的训练数据给出过时的答案。
RAG 的核心思想是:让模型在回答前先检索相关信息,确保答案的准确性和时效性。
举个例子:
- 传统方式:用户问"我们公司的产品有哪些?" → 模型直接回答(可能编造)
- RAG 方式:用户问"我们公司的产品有哪些?" → 检索公司文档 → 基于检索结果回答
文档切块
RAG 的第一步是将文档切分成小块。为什么要切块?
- Token 限制:大模型有上下文长度限制,无法一次性处理过长的文档
- 精确检索:小块更容易匹配用户的具体问题
- 效率考虑:小块检索比全文检索更高效
切块策略
# 简单的按字符数切块
def split_text_by_length(text, chunk_size=1000, overlap=200):
chunks = []
start = 0
while start < len(text):
end = start + chunk_size
chunk = text[start:end]
chunks.append(chunk)
start = end - overlap
return chunks
# 按段落切块
def split_text_by_paragraph(text):
paragraphs = text.split('\n\n')
return [p.strip() for p in paragraphs if p.strip()]
# 按句子切块(更智能)
import re
def split_text_by_sentence(text, max_length=1000):
sentences = re.split(r'[.!?]+', text)
chunks = []
current_chunk = ""
for sentence in sentences:
if len(current_chunk) + len(sentence) < max_length:
current_chunk += sentence + ". "
else:
if current_chunk:
chunks.append(current_chunk.strip())
current_chunk = sentence + ". "
if current_chunk:
chunks.append(current_chunk.strip())
return chunks
Embedding
Embedding 是将文本转换为数值向量的过程。这些向量能够捕捉文本的语义信息,使得语义相似的文本在向量空间中距离较近。
为什么要将自然语言向量化?
计算机只能理解数字,不能直接理解文本 人类的语言丰富多样,但对于计算机来说,所有的信息最终都要转化为数字才能进行存储、计算和分析。Embedding 就是把"文本"变成"向量",让计算机能够"理解"并处理自然语言。
想象一下,如果我们要在文档库中搜索"人工智能",传统的关键词搜索可能找不到"AI"、“机器学习"等相关内容。但通过 Embedding,这些语义相关的词汇在向量空间中会很接近。
# 使用 OpenAI 的 Embedding API
import openai
import numpy as np
def get_embedding(text, model="text-embedding-ada-002"):
response = openai.Embedding.create(
input=text,
model=model
)
return response['data'][0]['embedding']
# 计算两个向量的相似度
def cosine_similarity(vec1, vec2):
return np.dot(vec1, vec2) / (np.linalg.norm(vec1) * np.linalg.norm(vec2))
# 示例
text1 = "人工智能技术"
text2 = "AI 技术"
text3 = "天气预报"
embedding1 = get_embedding(text1)
embedding2 = get_embedding(text2)
embedding3 = get_embedding(text3)
print(f"AI 与 人工智能 相似度: {cosine_similarity(embedding1, embedding2)}")
print(f"AI 与 天气预报 相似度: {cosine_similarity(embedding1, embedding3)}")
语义相似性可度量
传统的关键词检索只能找到完全匹配的词,无法理解"人工智能"和"AI"其实是一个意思。通过向量化,语义相关的词在向量空间中距离更近,便于做语义检索、推荐、聚类等任务。例如,用户搜索"机器学习”,系统可以自动联想到"深度学习"“AI"等相关内容。
支持高效的相似度计算和检索
向量化后,可以用余弦相似度等方法快速计算文本之间的相似性。这对于问答系统、智能客服、知识库检索等场景非常关键。比如,用户提问"怎么重置密码?",系统可以在知识库中找到语义最接近的答案。
降维与稠密表达,提升效率
现代 Embedding 方法(如 Word2Vec、BERT、text-embedding-ada-002 等)通常将高维稀疏的文本信息压缩成低维稠密向量,既减少了存储空间,也提升了计算和检索效率。
为下游任务提供统一的输入格式
无论是文本分类、聚类、推荐还是生成,Embedding 都是深度学习模型的"通用输入”。有了向量化的表达,模型才能更好地"理解"文本,实现更智能的推理和决策。
举个实际例子:
假如你有一堆 FAQ 问答,用户输入"如何修改账户密码?",传统检索只能找"修改账户密码"这几个字完全匹配的条目。但如果用 Embedding,把所有问题和用户输入都转成向量,就能找到"重置密码"“更改登录密码"等语义相近的问题,大大提升了检索的智能性和用户体验。
https://cloud.dify.ai/app/194064ed-ee7d-4775-aa3d-648ca03fc909/workflow
本质
向量本质就是一串数字,有只有 0 和 1 整数表示的稀疏向量,还有浮点数表示的稠密向量。
稀疏向量(Sparse Vector)
- 大部分元素为0,只有少数非零元素
- 例如:[0, 0, 1, 0, 0, 0, 1, 0, 0, 0]
- 存储时可以只记录非零元素的位置和值,节省空间
稠密向量(Dense Vector)
- 大部分或全部元素都是非零的浮点数
- 例如:[0.23, -0.15, 0.67, 0.89, -0.34]
- 信息分布均匀,每个维度都有意义
在机器学习中,这两种向量形式各有用途:
- 稀疏向量常用于表示分类特征、文本的词频统计等
- 稠密向量常用于嵌入表示、神经网络的中间层输出等
上面的 OpenAI text-embedding-3-small 返回的是 1536 维度的向量,Milvus 都可以存,并且后续如果更加优化的方式,可以利用稀疏向量先过滤,再进行筛选最符合稀疏向量相近稠密向量的文档。
过程如下

存储向量
有了 Embedding 后,我们需要将这些向量存储起来,以便快速检索。常用的向量数据库包括:
- Pinecone:云服务,易于使用
- Weaviate:开源,功能丰富
- Qdrant:性能优秀,支持复杂查询
- Chroma:内存向量数据库,仅用于演示使用
- Milvus:开源,企业级向量数据库
- OpenGauss
- Elasticsearch
- Redis
后面三个都能用,但是不如 Milvus 好用,其中第一个是为了完全国产化准备的,后面两个是已有一些对应的中间件,不想新增,才会去选择。
Milvus
Milvus 是一个开源的向量数据库,专为 AI 应用设计。它支持多种距离度量方式,能够高效处理大规模向量数据。
为什么选择 Milvus?
- 高性能:支持数十亿级向量数据
- 易扩展:支持水平扩展
- 多距离度量:支持余弦相似度、欧几里得距离等
- 实时搜索:毫秒级响应时间
- 支持不同索引:FLAT、IVF_FLAT(最推荐)、HNSW 等等,按需选择
还有最重要的一点,Coze Studio 默认选择这个。
基本使用示例
Milvus 有三种部署方式
- Milvus-Lite
- Milvus-Standalone(适合中等数据量的项目,就适合这里)
- Milvus-Cluster
使用 Milvus-Standalone 作为演示
docker-compose.yaml 文件如下
version: '3.5'
services:
etcd:
container_name: milvus-etcd
image: quay.io/coreos/etcd:v3.5.5
environment:
- ETCD_AUTO_COMPACTION_MODE=revision
- ETCD_AUTO_COMPACTION_RETENTION=1000
- ETCD_QUOTA_BACKEND_BYTES=4294967296
- ETCD_SNAPSHOT_COUNT=50000
volumes:
- etcd_data:/etcd
command: etcd -advertise-client-urls=http://127.0.0.1:2379 -listen-client-urls http://0.0.0.0:2379 --data-dir /etcd
healthcheck:
test: ["CMD", "etcdctl", "endpoint", "health"]
interval: 30s
timeout: 20s
retries: 3
minio:
container_name: milvus-minio
image: minio/minio:RELEASE.2023-03-20T20-16-18Z
environment:
MINIO_ACCESS_KEY: minioadmin
MINIO_SECRET_KEY: minioadmin
ports:
- "9001:9001"
- "9000:9000"
volumes:
- minio_data:/minio_data
command: minio server /minio_data --console-address ":9001"
healthcheck:
test: ["CMD", "curl", "-f", "http://localhost:9000/minio/health/live"]
interval: 30s
timeout: 20s
retries: 3
milvus:
container_name: milvus-standalone
image: milvusdb/milvus:v2.3.4
command: ["milvus", "run", "standalone"]
environment:
ETCD_ENDPOINTS: etcd:2379
MINIO_ADDRESS: minio:9000
volumes:
- milvus_data:/var/lib/milvus
- ./milvus-config/user.yaml:/milvus/configs/user.yaml
healthcheck:
test: ["CMD", "curl", "-f", "http://localhost:9091/healthz"]
interval: 30s
start_period: 90s
timeout: 20s
retries: 3
ports:
- "19530:19530"
- "9091:9091"
depends_on:
- "etcd"
- "minio"
attu:
container_name: milvus-attu
image: zilliz/attu:v2.3.4
environment:
MILVUS_URL: milvus:19530
ports:
- "3000:3000"
depends_on:
- "milvus"
volumes:
etcd_data:
minio_data:
milvus_data:
networks:
default:
name: milvus
使用 docker compose up -d 启动项目,比较老的 docker 中间需要加个 - ,也就是 docker-compose up -d 启动项目。
启动成功后,访问 docker 的地址加 3000 端口,即可看到下面的内容

必须 Python 3.13 版本以上
依赖 requirements.txt
pymilvus>=2.4.0
sentence-transformers>=2.6.0
numpy>=1.26.0
torch>=2.1.0
transformers>=4.35.0
安装依赖 WSL 类 Linux 系统下
python -m venv .venv
source .venv/bin/activate
pip install -r requirements.txt
from pymilvus import connections, Collection, FieldSchema, CollectionSchema, DataType, utility
import numpy as np
from sentence_transformers import SentenceTransformer
# 使用更适合中文的 Embedding 模型
model = SentenceTransformer('shibing624/text2vec-base-chinese') # 中文模型,768维向量
def get_embedding(text):
"""使用 sentence-transformers 获取文本向量"""
embedding = model.encode(text)
return embedding.tolist()
# 连接 Milvus
connections.connect("default", host="172.27.226.5", port="19530")
# 定义集合结构
dim = 768 # text2vec-base-chinese 的向量维度
fields = [
FieldSchema(name="id", dtype=DataType.INT64, is_primary=True, auto_id=True),
FieldSchema(name="text", dtype=DataType.VARCHAR, max_length=65535),
FieldSchema(name="embedding", dtype=DataType.FLOAT_VECTOR, dim=dim)
]
schema = CollectionSchema(fields=fields, description="文档向量集合")
collection_name = "documents"
# 创建集合
if utility.has_collection(collection_name):
utility.drop_collection(collection_name)
collection = Collection(name=collection_name, schema=schema)
# 创建索引
index_params = {
"metric_type": "COSINE",
"index_type": "IVF_FLAT",
"params": {"nlist": 1024}
}
collection.create_index(field_name="embedding", index_params=index_params)
# 插入数据
documents = [
"AI全称是人工智能,是计算机科学的一个分支,能模拟人类智能,也是个笼统的概念,其中机器学习是其实现的一种手段",
"人工智能是计算机科学的一个分支",
"机器学习是AI的重要技术",
"深度学习是机器学习的一个子集,机器学习是AI的重要技术",
"《黑神话:悟空》的制作人是冯骥(游戏科学联合创始人)",
"中国电影2024年票房冠军是热辣滚烫"
]
embeddings = [get_embedding(doc) for doc in documents]
texts = documents
# 修复:按照字段定义顺序插入数据 (id是自增的,所以只需要text和embedding)
collection.insert([texts, embeddings])
collection.flush()
# 搜索
collection.load()
search_params = {"metric_type": "COSINE", "params": {"nprobe": 10}}
query_embedding = get_embedding("AI是什么?")
print(f"查询向量前10个值: {query_embedding[:10]}")
print("=" * 50)
results = collection.search(
data=[query_embedding],
anns_field="embedding",
param=search_params,
limit=6,
output_fields=["text", "embedding"]
)
for hits in results:
for hit in hits:
print(f"相似度: {hit.score}, 文本: {hit.entity.get('text')}")
# 获取并打印向量的前10个值
embedding = hit.entity.get('embedding')
if embedding:
print(f"向量前10个值: {embedding[:10]}")
print("-" * 50)
输出内容
查询向量前10个值: [1.1496570110321045, -0.3689393997192383, 0.9862505793571472, 0.9357891082763672, 0.6909440755844116, -0.5275141000747681, 1.376283884048462, 0.8557244539260864, -1.6160293817520142, 0.22704903781414032]
==================================================
相似度: 0.6506596803665161, 文本: AI全称是人工智能,是计算机科学的一个分支,能模拟人类智能,也是个笼统的概念,其中机器学习是其实现的一种手段
向量前10个值: [0.8219285607337952, 0.2677353620529175, 1.1195573806762695, 1.2051314115524292, 0.4739314317703247, -0.6863083839416504, 0.9294951558113098, 0.9983838200569153, -1.1890289783477783, -0.1570766568183899]
--------------------------------------------------
相似度: 0.6420454978942871, 文本: 机器学习是AI的重要技术
向量前10个值: [0.47643378376960754, -0.6565182209014893, 0.4817119836807251, 1.7072904109954834, 0.6420148015022278, -0.5517555475234985, 1.3600889444351196, 1.0196406841278076, -1.330409288406372, -0.6851357817649841]
--------------------------------------------------
相似度: 0.6177574992179871, 文本: 人工智能是计算机科学的一个分支
向量前10个值: [0.4621504247188568, -0.15476857125759125, 0.8900142908096313, 1.2281856536865234, 0.34598737955093384, -0.4854089021682739, 0.9530060887336731, 1.0955334901809692, -0.9843278527259827, 0.3670949339866638]
--------------------------------------------------
相似度: 0.6035197377204895, 文本: 深度学习是机器学习的一个子集,机器学习是AI的重要技术
向量前10个值: [0.6659308671951294, -0.4055631756782532, 0.8532114028930664, 1.709717035293579, 0.7424928545951843, -0.919252872467041, 0.6775144934654236, 0.10599350929260254, -1.2651119232177734, -0.6233137249946594]
--------------------------------------------------
相似度: 0.32994917035102844, 文本: 黑神话悟空的创始人是冯冀
向量前10个值: [-0.13918161392211914, -1.3258603811264038, 0.7236999869346619, 0.12215479463338852, 0.6712068915367126, 0.2972608208656311, 1.4430207014083862, -0.38402822613716125, -1.4714456796646118, 0.08675938844680786]
--------------------------------------------------
相似度: 0.22542385756969452, 文本: 中国电影2024年票房冠军是热辣滚烫
向量前10个值: [0.01335122063755989, 0.918669581413269, -0.899476170539856, 1.026759147644043, 0.9375036954879761, -1.1757415533065796, 0.6524897813796997, 0.8495270609855652, -0.9792198538780212, 0.5388347506523132]
--------------------------------------------------
RAG 完整流程
现在让我们看一个完整的 RAG 实现:
这个只是做个展示,不执行,本地无法执行,需要 OpenAI 的 ApiKey。
import openai
from typing import List, Dict
import numpy as np
class RAGSystem:
def __init__(self, vector_db):
self.vector_db = vector_db
self.client = openai.OpenAI()
def add_documents(self, documents: List[str]):
"""添加文档到知识库"""
embeddings = []
for doc in documents:
embedding = self.get_embedding(doc)
embeddings.append(embedding)
# 存储到向量数据库
self.vector_db.insert(documents, embeddings)
def get_embedding(self, text: str):
"""获取文本的 Embedding"""
response = self.client.embeddings.create(
input=text,
model="text-embedding-ada-002"
)
return response.data[0].embedding
def retrieve(self, query: str, top_k: int = 3) -> List[str]:
"""检索相关文档"""
query_embedding = self.get_embedding(query)
results = self.vector_db.search(query_embedding, top_k)
return [result['text'] for result in results]
def generate_answer(self, query: str, context: List[str]) -> str:
"""基于检索结果生成答案"""
context_text = "\n".join(context)
prompt = f"""基于以下信息回答问题:
信息:
{context_text}
问题:{query}
请基于上述信息回答,如果信息中没有相关内容,请说明无法回答。"""
response = self.client.chat.completions.create(
model="gpt-3.5-turbo",
messages=[{"role": "user", "content": prompt}],
temperature=0
)
return response.choices[0].message.content
def answer(self, query: str) -> str:
"""完整的 RAG 流程"""
# 1. 检索相关文档
relevant_docs = self.retrieve(query)
# 2. 生成答案
answer = self.generate_answer(query, relevant_docs)
return answer
# 使用示例
rag = RAGSystem(vector_db) # 假设已经初始化了向量数据库
# 添加知识库
documents = [
"我们公司主要做量化交易,提供高频交易策略",
"我们的产品包括股票、期货、期权等多种金融工具",
"公司成立于2020年,总部位于杭州"
]
rag.add_documents(documents)
# 提问
answer = rag.answer("你们公司是做什么的?")
print(answer)
RAG 的优势与挑战
优势
- 准确性:基于真实信息回答,减少幻觉
- 时效性:可以随时更新知识库
- 可解释性:可以追溯到具体的参考文档
- 成本效益:比重新训练模型更经济
挑战
- 检索质量:检索不到相关内容时,答案质量下降
- 上下文长度:检索到的文档可能超出模型上下文限制
- 实时性:知识库更新需要时间
- 成本:需要额外的存储和计算资源
RAG 技术正在快速发展,已经成为构建可靠 AI 应用的重要工具。通过合理的设计和优化,RAG 能够显著提升大模型在实际应用中的表现。
Fine-Tuning
市面上大模型一般都是通用的,如果需要在某个行业使用,网上搜不到相关的内容的,需要回复特定内容的,都需要进行微调(Fine-Tuning),通过规范化数据集,进行微调。如果使用的是 OpenAI,它们提供了非常简单的微调方式,只需要提供类似下面的 josnl 文件即可。
{
"messages": [
{
"role": "user",
"content": "What is the weather in Minneapolis?"
},
{
"role": "assistant",
"tool_calls": [
{
"id": "call_id",
"type": "function",
"function": {
"name": "get_current_weather",
"arguments": "{\"location\": \"Minneapolis, USA\", \"format\": \"celsius\"}"
}
}
]
}
],
"parallel_tool_calls": false,
"tools": [
{
"type": "function",
"function": {
"name": "get_current_weather",
"description": "Get the current weather",
"parameters": {
"type": "object",
"properties": {
"location": {
"type": "string",
"description": "The city and country, eg. Minneapolis, USA"
},
"format": {
"type": "string",
"enum": [
"celsius",
"fahrenheit"
]
}
},
"required": [
"location",
"format"
]
}
}
}
]
}
Supervised fine-tuning (SFT)
https://platform.openai.com/docs/guides/supervised-fine-tuning
这个是监督微调,也就是你提供了输入以及输出该是什么。当然这个除了调用 OpenAI 的接口进行微调,然后输出微调后的模型 ID 进行调用,还可以通过编写对应的 Python 代码,进行。
其实就是机器学习,准备好数据集,一部分用来训练一部分用来测试,具体的操作流程在[[#进阶级资源]]中有如何操作。
其他工具展示
大模型知识提供底层的基础能力,通过输入提示词,返回相应的内容。如果想要解决复杂的问题,需要和外部进行交互的,必须要有对应的 Agent 框架或者工具进行支撑,那么下面的一些工具或者说解决方案,都是是目前业界主流选择。
一站式解决方案 - Dify
可以利用 Dify 来构建自己的想要的 Agent,例如下面的,没有 Tool 的,只是加了 RAG 的聊天机器人,会通过已有的知识内容回答,而不是胡编乱造。

Coze 平台/开源项目
网址,这是国内版,国外版也差不多,国外版能用 Claude 和 ChatGPT 这些大模型。选择开发平台,快速开始,我们可以看到下图所示内容。有自己的工作空间,和 Dify 其实是类似的,都是利用工作流构建 Agent,里面还有各种各样的功能。点击左侧模板还可以参考别人构建的智能体,不仅能在网页上调用,还能通过 API 调用。这种一站式的开发,几乎不需要写代码的方式,是比较好的选择,让非程序员成员都能参与一起构建 Agent。
当然这个也有开源版,在 2025 年 7 月份开源,也就是刚开源不久,项目本身用的是 TypeScript 和 Golang 写的,有 Java SDK 可以调用 Coze Studio。

Coze 官方使用文档在这。
Spring-AI-Alibaba 也提供了类似 Coze Studio 的功能,只不过目前(2025 年 8 月8 日)正在完善。
IDE Plugin - Cline
目前主要以 VS Code 扩展的形式使用,同时也可在 Cursor、Windsurf 中使用;需要自备不同大模型的 API Key。支持 DeepSeek、OpenAI、Claude 等等。
与之相对应,如更深度集成 IDE 的 Copilot、类似产品的 Roo Code、Continue 都差不多。值得一提的是,它们都支持 MCP。可以利用这个,来实现自己一些本地的调用,例如下一个 JDBC 的 MCP,去查询某个表的数据,都是可以的。
AI IDE - Cursor
Cursor 是基于 VS Code 二次开发的 AI IDE,它的竞品有 Windsurf、Trae(字节开发)和命令行的 Claude Code、OpenAI Codex 等等。
不仅可以用 Cursor 来写代码,它也是你的文本编辑的最强力的助手。关于如何使用,在它的官方网站有写,这里只会提最简单,最常用的功能。
- Tab 自动补全,只要你更改了一部分代码,Cursor 会自动根据上下文自动补全,或者知道你下一步即将要做什么,前提是不要打开太多的标签页干扰上下文。
- Ctrl + I 打开对话,将你的问题,以及要涉及到的上下文通过 @file 的形式进行添加,通过前面我们知道大模型上下文是有限制的,如果超过大模型上下文,大模型将会舍弃你最前面的上下文,所以需要你自己控制,一件事情打开一个 tab 而不是所有问题都放到一个 tab 之内。
- 选中任意文本,Ctrl + K 小范围文本内容修复,有时候不需要那么大的上下文进行对话,就可以用这个。
- 写代码优先推荐 Claude 最新模型,其次是 GPT 系列。
红极一时的多 Agent Manus
这个是多个 Agent,每个 Agent 有着不同的上下文,不同的 system prompt。例如构建任务清单的 Agent,执行不同任务的 Agent,Agent 和 Agent 之间通过特定的文本进行沟通,例如 JSON,或者 Markdown 格式的文本。
类似的,简化版本的多 Agent 样例。
复刻版本多 Agent JManus
由 Alibaba 开源,是 Spring-AI-Alibaba 项目中的一个子项目,后端由 Java 实现,前端是 Vue+TypeScript 实现。
其实也是先计划,再执行,将大任务拆解成子任务,逐个执行。
学习资源推荐
除了大语言模型,还有 Diffusion Model 扩散模型,是当前所有流行的文生图,文生视频的基础技术。包括了 Stable Difussion、DALL-E、Midjourney、阿里的通义万相等等。这个在 HuggingFace 上有专门的课程教这个,原理是什么,下面推荐的 AI 大模型之美里也会提到。
下面资源是大语言模型、机器学习、NLP 相关的内容。
入门级资源
进阶级资源
吴恩达-机器学习,讲了什么是机器学习,梯度下降是什么,线性回归,反向传播等等,是非常简单易懂的入门课程。
书籍推荐
- 《这就是 ChatGPT》
- 《自然语言处理实战》
- 《深度学习》
实践平台
- Dify - 拖拽式AI应用搭建
- Hugging Face - AI模型和工具
- OpenAI Playground - 体验各种AI模型